Mini-IR-Panzer
Dieses Jahr gab es auf der Messe zum Schleuderpreis von 10 Euro einen kleinen Spielzeug-Plastikpanzer (nur 6cm lang!) mit Fernsteuerung. Macht einfach Spass damit auf dem Tisch herumzufahren, da sich beiden Ketten getrennt steuern lassen.
Also mussten 2 davon her. Leider hat wohl ein Panzer in Fernost die Qualitätskontrolle nicht gesehen - der ging zuhause ausgepackt schon nicht. Nochmal zurück und 10 Euro Eintritt bezahlen wäre Blödsinn gewesen. Also lieber aufmachen und Spass haben !
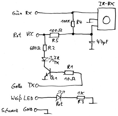
Im Turm des Panzers gibt es 3 Komponenten : - Power LED in Rot - Durchsichtiges Plastikteil (Innen konkav geformt) zur Weiterleitung der IR- Strahlung zum IR Empfänger - IR-Sende-LED zur Übertragung des „Schuss“-Kommandos
Die Schaltung birgt keine Geheimnisse:
Was gibt es im Bauch des Panzers zu entdecken ?
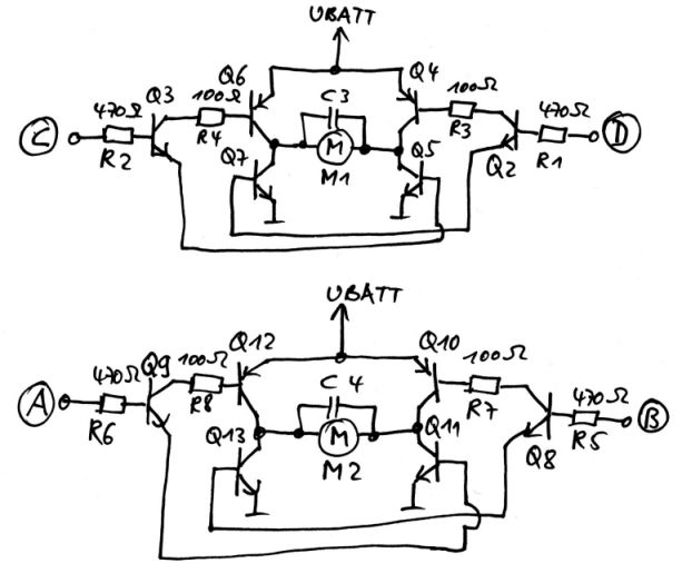
Ein kleiner Akku, 2 Mini-Motoren mit Getriebe sowie eine Platine. Auf der Oberseite befinden sich 2 H-Brücken zum Steuern der Motoren, auf der Rückseite der Microcontroller.
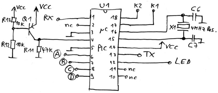
Der Controller ist interessanterweise als Bare-Die noch auf einer kleinen Trägerplatine aufgebracht und dann mit Harz vergossen worden.
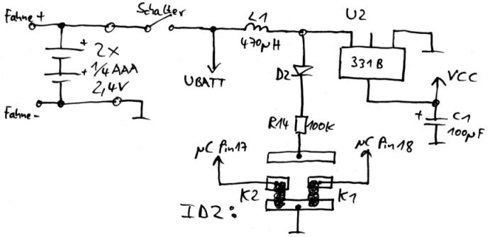
Die Stromversorgung geschieht über den kleinen Akku sowie einem integriertem Schaltregler der die 2,4 auf 3,3V anhebt. Über die zwei Jumper-Pads lassen sich die Kanäle der Panzer (1..4) festlegen.
Die Motortreiber sind kleine H-Brückentreiber welche aus diskreten Transistoren aufgebaut wurden. Die Steuersignale kommen direkt aus dem Microcontroller.
Damit zum Herzstück des ganzen. Anhand des Pinnings liegt der Verdacht nahe, das es sich um einen PIC-Controller handeln muss. Als kleine Überraschung sogar eine Reset-Schaltung welche mehr Bauteile enthält als nötig …
Faszinierend der Gedanke, das man durch Austausch des Chips durch z.B. einen PIC16F84 sich selber den Panzer komplett neu programmieren könnte - und wenn man dann noch viele davon hätte …
Aber welcher Chip steckt nun wirklich unter dem Harz-Klecks ?
Tja, leider nicht wie erwartet. Wer den Typ oder den Hersteller erkennt darf sich aber gerne melden ! Auslesen läßt sich der Chip nicht, ein Neuprogrammieren wäre aber sowieso viel faszinierender.
Ok, der Panzer war zwar kaputt, aber der Spiele-Spass für mich war mindestens genauso hoch.
