Arbeit mit PIC Controllern
1. Die Programmer-Hardware:
Mein Augenmerk liegt hierbei auf DEM universellsten PIC, den 16C84/16F84/16F84A. Sind im Prinzip alle gleich, die Variante 16F84 wurde nur nach einem kleinen Bug mit dem Protection Bit herausgebracht um den 16C84 abzulösen. Sonst wurden nur Kleinigkeiten geändert (gibts ein File bei Microchip, in dem alle Änderungen genau aufgelistet werden). Aus welchem Grund jetzt der 16F84A auftaucht, weiss ich auch nicht …
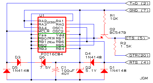
Zunächst mal brauchen wir einen Programmieradapter für die serielle Schnittstelle. Als Schaltung geistern bestimmt über 50 verschiedene Kombinationen durchs Netz. Ich empfehle die Schaltung von Jens Madsen, da sie mit Pegeln weit unter der Norm funktioniert und damit auch an „schwachbrüstigen“ seriellen Schittstellen von modernen Laptops noch funktioniert. Seine Seite liegt (hoffentlich noch) hier: http://www.ebar.dtu.dk/~c888600/newpic3.htm Sollte die Seite nicht vorhanden sein, einfach mit einem Suchserver (Hotbot, Infoseek u.s.w.) nach Stichwörtern wie JDM84 und Jens Madsen und PIC und Controller suchen lassen …
Das ganze könnte aufgebaut auf Lochraster (wie immer Quick and Dirty) ungefähr so aussehen:
2. Die Programmer-Software:
Als Software zum Programmieren gibt es ebenfalls einen Haufen Möglichkeiten. Alles eine Frage des Betriebssystems:
DOS : PIP-Studio von Silicon Studios, Download unter http://www.k009.demon.co.uk/prog/pip125.zip \\ Windows : IC-Prog von Bonny Gijzen, Download unter http://www.h2deetoo.demon.nl''
Das PIP125-File gibt es anscheinend nicht mehr auf dieser Seite, also mit FTP-Search mal suchen lassen …
3. Der Assembler:
Microchip bietet auf seiner Homepage ein komplettes Paket aus Windows und DOS-Programmiersoftware an. Das ganze kann downgeloaded werden unter http://www.microchip.com . Da ich Einfachst-Konfigurationen liebe gibt es hier eine der kleinsten, aber vollständigen Programmierumgebungen. Es ist eine Zusammenstellung aus dem Microchip-Paket (Assembler unter DOS mit Anleitung), Treiber für die Schaltung von Jens Madsen, Include-Files und das PIP-Studio von Silicon Studios. Das ganze ist ideal auch für alte Laptops, auf denen nur DOS läuft !
Das ZIP-File enthält folgende Dateien:
ASM BAT 24 24.09.99 15:43 ASM.BAT INFO BAT 208 24.09.99 15:57 INFO.BAT PROG BAT 42 24.09.99 15:53 PROG.BAT
kleine Batchdateien zum schnelleren Arbeiten
JDM84 EXE 5.824 06.12.96 21:23 JDM84.EXE\\ JDM84_2 EXE 7.904 13.07.99 12:35 JDM84_2.EXE\\
zwei verschiedene Treiber für den JDM-Programmer
MPASM EXE 188.896 17.05.99 2:18 MPASM.EXE\\ MPASM100 TXT 121.790 03.05.94 11:49 MPASM100.TXT\\ MPASM130 TXT 12.962 30.11.95 16:24 MPASM130.TXT\\
Microchip-Assembler mit Anleitung
P16C84 INC 4.930 30.03.99 17:49 P16C84.INC\\ P16CR84 INC 5.066 30.03.99 17:49 P16CR84.INC\\ P16F84 INC 5.035 30.03.99 17:49 P16F84.INC\\ P16F84A INC 4.933 30.03.99 17:49 P16F84A.INC\\
alle Include-Files für die verschiedenen P16X84X-Derivate
PIP02 EXE 97.029 14.11.97 3:36 PIP02.EXE\\ PIP02 INI 103 29.09.99 10:15 PIP02.INI\\ PIP02 TXT 1.106 10.05.97 23:52 PIP02.TXT\\ PIP02INI TMP 103 29.09.99 10:15 PIP02INI.TMP\\
das PIP-Studio, mit einer gesicherten Ini-Datei
Und bei mir gibts das gerade mal 225KByte große Zip-File als Zusammenstellung der DOS Tools zum PIC Programmieren: picprog.zip
