elektronik:selbstbau:ladungspumpe
Ladungspumpe mit 33V
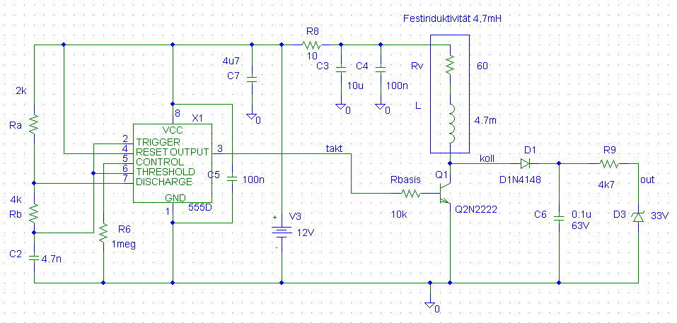
Die Anforderungen waren einfach : keine speziellen Bauteile, 12V-Versorgungsspannung, 33V Ausgangsspannung bei max. 5mA … Die Schaltung kommt mit einem NE555-TimerIC aus, der ein Taktsignal von 30kHz erzeugt. Stromverbrauch liegt bei 30mA.
Beispiel:
Schaltung:
elektronik/selbstbau/ladungspumpe.txt · Zuletzt geändert: von ad36min
