elektronik:selbstbau:multinetzteil
Multispannungsnetzteil
! Das ist mein Wunsch-Netzteil !
Es stellt +-9V für OP-Schaltungen zur Verfügung, aber auch die häufig benötigten +12V und +5V. Als kleines Gimmick gibts noch eine hochgenaue Referenzspannung von +10V dazu.
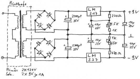
Ohne große Reden hier der Schaltplan - dürfte keine großen Überraschungen beeinhalten ….
Printtrafo, Gleichrichter, Elko dann einstellbarer Spannungsregler
Printtrafo, Gleichrichter, Elko, 2 Spannungsregler und die Referenzquelle
Ein Blick ins Innere. Der Aluwinkel links ist ein gemeinsamer Kühlkörper für alle Spannungsregler. Und da in meinen Schaltungen ohnehin (ausser im Fehlerfalle:-) nie große Ströme auftreten, reicht das völlig aus.
Ich weiss, das jeder Bastler SEIN Traumnetzteil hat. Jetzt kennt ihr meins…
elektronik/selbstbau/multinetzteil.txt · Zuletzt geändert: von ad36min
