2m Endstufe 6W
Schon länger wollte ich mir eine einfache Endstufe bauen, mit der ich die Leistung eines älteren Handfunkgerätes von 500mW auf ca. 5W anheben kann.
Der eigentliche Verstärker ist ein 2SC1971, ein Mitsubishi RF Power Transistor. Aus dem Datenblatt kann man die Eingangs und Ausgangsimpedanzen entnehmen:
Zin = 1.3 + j3.2 Ohm Zout = 6.2 - j3 Ohm
Diese Impedanzen müssen nun mit einem Anpassnetzwerk an 50 Ohm reell am Ein- und Ausgang angepasst werden. Dazu habe ich mir die Werte erstmal von MATCHNET errechnen lassen und die erhaltenen Werte dann in PUFF überprüft, sowie auf vorhandene Bauteile angepasst.
Für den Eingang ergibt sich damit folgende Schaltung:
Simuliert in PUFF:
Und für den Ausgang wählen wir:
Wieder simuliert mit PUFF:
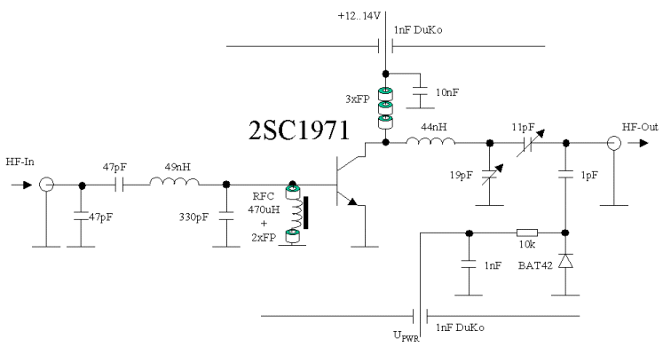
Damit erhalten wir die Gesamtschaltung der Endstufe:
Bei verschiedenen Betriebsspannungen habe ich die Stromaufnahme und die abgegebene HF-Leistung ausgemessen:
Wie man sieht werden die gewünschten Werte erreicht, es ergibt sich eine Grundverstärkung von >=10dB bei 13,5V.
Hinweis:
Das Nachschalten eines Tiefpassfilters empfiehlt sich bei dieser einfachen Endstufe, da der Obenwellengehalt noch deutlich reduziert werden muss !







