Splitter 6dB
Wie vergleicht man 2 APRS-Dekoder miteinander ? Am besten in dem man dasselbe Signal der Aussenantenne über einen Splitter aufteilt und auf beide Funkgeräte gibt. Taugt natürlich wie hier gezeigt nur für den Empfangsfall. Das ganz läßt sich aus ein paar alten Kabeln und einigen 33Ohm SMD Widerständen selber bauen. Für 144.800MHz reicht so ein Aufbau locker aus.
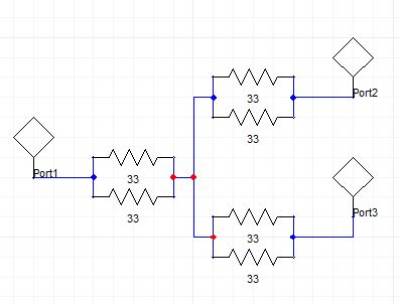
Schaltplan ist sehr simpel, verwendet wird hier das Y-Design :
Gesamtansicht des „Sonntags-Aufbaues“ :
Innenansicht Kästchens. Kupferkaschierte Platine und Seitenwände aus dünnem Weissblech mit viiiiel Lötzinn :
Simulation mit Ansoft - mit den 33 Ohm Widerständen kommen wir auf die 6dB Kopplung zwischen den Ports :
Da es ein resistiver Splitter ist hat jedes Funkgerät 6dB weniger, das macht aber in meinem Fall nichts aus …




